Persian Lime Tree: Step-by-Step Planting and Care Guide

Persian Lime Tree: Step-by-Step Planting and Care Guide

Ever dreamed of picking juicy, tangy limes straight from your backyard?

The Persian Tahiti lime tree, also known as Bearss lime, makes that dream a reality! This evergreen beauty produces flavorful, seedless fruit and thrives in warm climates—making it perfect for Florida gardens and beyond.

👉 Shop the Persian Tahiti Lime Tree at Everglades Farm

At Everglades Farm, we ship healthy, grafted citrus trees grown by experts, straight from our Florida nursery. Whether you’re an experienced gardener or just starting out, this tree will elevate your home orchard.

 

buy Persian lime tree

 

Explore our full Citrus Trees Collection and check out Florida Citrus Trees for Sale: Essential Tips for Success for more growing inspiration.

 

The Persian lime tree, affectionately known as the Bearss lime, is not just a plant; it’s a delightful companion for any garden, offering both beauty and a burst of flavor. Imagine standing in your garden, surrounded by the lush greenery of this evergreen, which can grow anywhere from 8 to 20 feet tall. It thrives in various climates, making it a wonderful choice for gardeners all across the United States. However, to nurture this lovely tree, it’s essential to provide it with ample sunlight and well-draining soil. By understanding these specific growing conditions, you pave the way for success.
From thoughtful planting techniques to essential care tips, mastering the art of cultivating a Persian lime tree can lead to bountiful harvests and an enriched culinary experience. Have you ever dreamed of plucking fresh limes from your own garden? This guide is here to support you, delving into the characteristics, planting steps, and care strategies that will help you navigate the rewarding journey of growing this tangy citrus gem. Together, let’s cultivate not just a tree, but a flourishing garden filled with joy and flavor.

1. Understand the Persian Lime Tree: Characteristics and Growing Conditions

The Persian lime tree, often known as the Bearss lime, is a resilient evergreen that typically reaches heights of 8 to 20 feet. Thriving in USDA hardiness zones 2 to 11, it is best suited for outdoor planting in zones 8 to 11. This delightful citrus plant loves full sun, requiring at least 6 to 8 hours of sunlight each day. For optimal growth, it prefers a well-draining sandy or loamy substrate with a pH level between 6.0 and 7.0. If you're in a cooler climate, remember to protect your plant from frost to prevent any damage.
Not only does the Bearss lime contribute a tangy flavor to your garden, but it also elevates your culinary experiences, making it a cherished addition to any home orchard. Many gardeners, like Larry Dowdell, have shared their positive experiences with Everglades Farm, highlighting the prompt delivery and accurate product descriptions. This showcases the company's reliability in providing healthy plants, which can be a comforting thought as you embark on your gardening journey.
To nurture a thriving Persian lime tree, it is essential to consider growing conditions such as ample sunlight, well-draining soil, and frost protection. Have you explored Everglades Farm's Fast-Growing Trees collection? It offers a variety of quick-yield tropical greenery that can enhance your garden. Don't forget to use their professional-grade fertilizers to support your gardening efforts. For orders under $199, shipping from Everglades Farm comes at a standard cost of $29.95. By adhering to these guidelines, you can cultivate a robust plant that produces delicious citrus fruits, enriching your gardening experience.
The central node represents the Persian lime tree, and the branches show important details about its growth and care. Each branch and sub-branch connects to specific characteristics and tips, making it easy to understand how to nurture this delightful citrus plant.

2. Step-by-Step Guide to Planting Your Persian Lime Tree

  1. Choose the Right Location: Imagine a sunny spot in your garden, where your citrus plant can bask in the warmth of 6 to 8 hours of direct sunlight each day. This bright environment, coupled with good air circulation, is essential for fostering healthy growth.
  2. Prepare the Ground: Begin by performing a pH test on your soil, aiming for a range of 6.0 to 7.0. Adding organic materials, like compost, can significantly improve drainage and nutrient levels, creating ideal conditions for your citrus plant. As Lou Revelant suggests, spreading gypsum at a high rate of 20 t/ha can enhance the structure of your raised beds, making them even more beneficial for your plant.
  3. Dig the hole: Next, create a hole that is twice as wide and the same depth as the root ball of your persian lime tree. This spacious hole will allow the roots to spread easily, establishing themselves in their new home.
  4. Plant the Sapling: Place your sapling gently in the hole, ensuring the top of the root ball is level with the surrounding earth. Backfill with soil, compacting it softly to eliminate any air pockets that might hinder root development. After planting, give your plant a deep drink of water to help settle the soil around the roots. Remember to maintain consistent moisture in the soil, but be cautious of waterlogging, which can lead to root rot. Drip irrigation is a wonderful method for watering citrus plants, ensuring they receive the right amount of hydration.
  5. Mulch: Apply a layer of mulch around the base of your plant to retain moisture and suppress weeds. While the initial costs for weed matting may seem high, the long-term benefits include increased production efficiency and reduced input costs, leading to quicker cost recovery. Keep the mulch a few inches away from the trunk to prevent decay and encourage robust growth. Lastly, it's comforting to know that citrus plants typically do not require manual pollination, even indoors, which simplifies their care and allows you to enjoy the process even more.
Each box represents a step in planting your lime tree — follow the arrows to see what you should do next in the process.

3. Essential Care Tips for Thriving Persian Lime Trees

  1. Watering: Regular irrigation is vital for the health of your persian lime tree, especially during dry spells. Young plants typically require watering once or twice a week, while adult plants can be watered less frequently. It's important to keep the soil consistently moist, but be cautious of waterlogging, as this can lead to root rot. As Heather Rhoades, founder of Gardening Know How, wisely states, "If you resume the proper water requirements for citrus plants and keep the vegetation evenly hydrated, the leaves will regrow and the plant will return to its former glory." Remember, nurturing your plant with the right amount of water is a key step toward its thriving health.
  2. Fertilization: To promote vigorous growth, consider applying a balanced fertilizer specifically designed for citrus plants every 6 to 8 weeks during the growing season, which includes spring and summer. Following the manufacturer's guidelines for application rates is essential for optimal nutrient uptake. When applying fertilizer, distribute it evenly beneath the canopy and ensure it is watered in completely to enhance its effectiveness. This nurturing approach will help your plant flourish.
  3. Pruning: Yearly trimming is crucial for maintaining the shape and vitality of your citrus plant. Be sure to remove any dead or diseased branches, and shape the plant to encourage healthy growth. The best time for pruning is late winter or early spring, just before new growth begins. This caring act will help your plant rejuvenate and thrive.
  4. Pest Management: Regularly inspecting for pests such as aphids, scale, and leaf miners is essential for your plant's health. Employ organic pest control methods, including neem oil or insecticidal soap, to manage any infestations effectively without harming beneficial insects. Remember, taking proactive steps will help protect your plant and keep it thriving.
  5. Protection from Cold: In cooler climates, it is crucial to shield your persian lime tree from frost. If your plant is container-grown, consider bringing it indoors during winter months to protect it from freezing temperatures. For in-ground plants, providing frost protection measures will ensure their survival during colder spells. Additionally, effective nutrient management, particularly nitrogen, is vital for the growth and fruit production of mature citrus plants, ensuring they flourish in their environment. By taking these steps, you are nurturing your plant to thrive in any condition.

 

The central idea is about caring for Persian lime trees, and each branch represents a specific care tip. Follow the branches to discover actionable insights for keeping your tree healthy and thriving.

4. Troubleshooting Common Issues in Persian Lime Tree Care

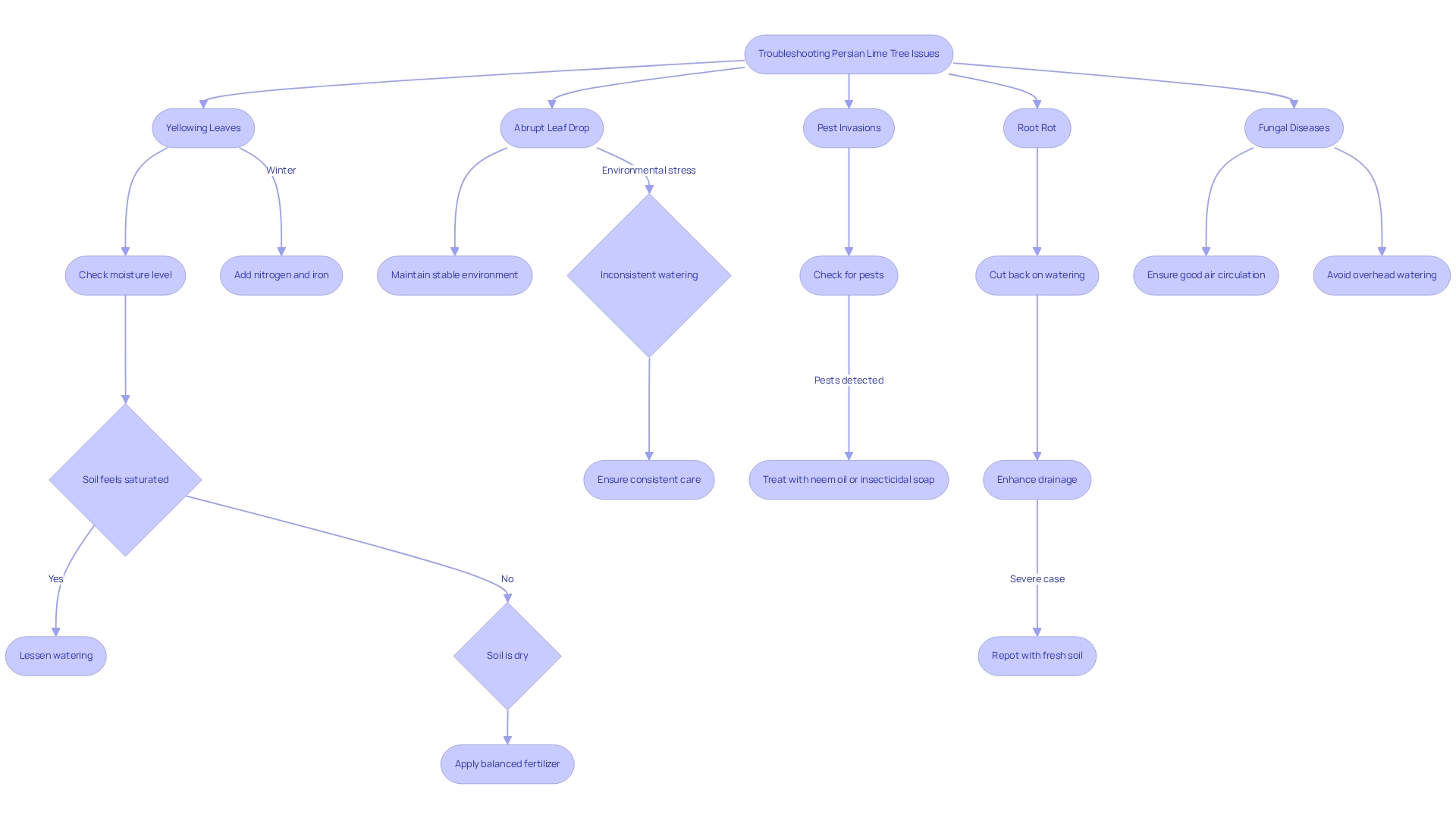
Yellowing leaves on your Persian lime tree can indicate overwatering or nutrient deficiencies, which can be a source of concern. To address this issue, let's first check the moisture level; if the soil feels excessively saturated, it may be time to lessen the watering. Conversely, if the ground is dry, consider applying a balanced fertilizer to replenish those essential nutrients. Additionally, adding nutrients like nitrogen and iron during winter can be beneficial, though it's important to remember that this won't resolve the underlying causes of yellowing leaves. Crissy Blades highlights that yellow leaves can also indicate excessive watering, making it crucial to find that perfect balance. A soil analysis for nutrient levels can provide valuable insights into what your plant may be lacking.
Abrupt leaf drop can be distressing and may occur due to environmental stressors, such as temperature fluctuations or inconsistent watering. To mitigate this, strive to maintain a stable environment and ensure your plant receives consistent care. Observing conditions closely can help you avoid stress-related problems, allowing your Persian lime tree to thrive. Pest invasions, particularly from aphids and scale insects, can also affect the health of your Persian lime tree. Keep an eye out for sticky residue or visible pests on the leaves. If you spot any, treating the plant with neem oil or insecticidal soap can effectively eradicate these nuisances. Engaging with online gardening communities can be a wonderful way to find additional support and resources for troubleshooting these common issues. Sharing experiences, like those of a fellow gardener seeking advice on their lemon plant's health, fosters a collaborative environment where we can all assist one another in overcoming challenges.
Root rot is another concern that often arises from overwatering. Symptoms include wilting and yellowing leaves, which can be alarming. If you suspect root rot, it's best to cut back on watering and enhance drainage. In more severe cases, repotting the plant with fresh soil may be necessary to restore its health and vitality.
Fungal diseases can manifest as leaf spots or blight, which can be disheartening. To prevent these issues, ensure good air circulation around the plant and avoid overhead watering, as this can increase humidity and promote fungal growth. After implementing these care practices, remember to regularly monitor your tree's health to ensure it continues to thrive. Your dedication will surely pay off, and your Persian lime tree will flourish under your loving care.
Each branch of the flowchart represents a specific issue your Persian lime tree may face. Follow the arrows to see the causes and solutions for each problem, helping you take the right steps to care for your tree.

Conclusion

Cultivating a Persian lime tree brings both beauty and practical benefits to any gardener. This resilient evergreen flourishes in sunny environments, thriving in well-draining soil and needing protection from frost. By following proper planting techniques and providing consistent care—including regular watering, balanced fertilization, and annual pruning—you can ensure your tree yields a bounty of delicious limes.

Understanding the specific needs of your Persian lime tree is vital for overcoming common gardening challenges. Whether it’s addressing yellowing leaves, sudden leaf drop, managing pest infestations, or preventing root rot, being proactive in your care can foster a healthy, thriving tree. Engaging with gardening communities and tapping into reliable resources can further enrich your gardening journey, creating a nurturing space for sharing knowledge and solutions.

Ultimately, nurturing a Persian lime tree is not just about growing fruit; it’s about enriching your garden and enhancing your culinary delights. By investing time and effort into this fulfilling endeavor, you can relish the joy of plucking fresh limes right from your backyard, adding a burst of flavor to your culinary creations, and transforming your gardening journey into a delightful adventure.

🏡 Why Grow Persian Tahiti Lime Trees from Everglades Farm?

  • Seedless, juicy limes perfect for drinks, marinades, and desserts

  • Low-maintenance and beautiful evergreen foliage

  • Excellent service and healthy grafted plants from a Florida nursery you can trust

👉 Buy Your Persian Lime Tree Now and turn your backyard into a citrus oasis!

 

Frequently Asked Questions

What is the Persian lime tree commonly known as?

The Persian lime tree is often known as the Bearss lime.

How tall does the Persian lime tree typically grow?

The Persian lime tree typically reaches heights of 8 to 20 feet.

In which USDA hardiness zones does the Persian lime tree thrive?

The Persian lime tree thrives in USDA hardiness zones 2 to 11, with the best outdoor planting in zones 8 to 11.

What are the sunlight requirements for the Persian lime tree?

The Persian lime tree loves full sun and requires at least 6 to 8 hours of sunlight each day.

What type of soil is best for growing a Persian lime tree?

The Persian lime tree prefers a well-draining sandy or loamy substrate with a pH level between 6.0 and 7.0.

How should one protect the Persian lime tree in cooler climates?

In cooler climates, it is important to protect the Persian lime tree from frost to prevent any damage.

What benefits does the Bearss lime provide to a garden?

The Bearss lime contributes a tangy flavor to the garden and elevates culinary experiences, making it a cherished addition to any home orchard.

What positive feedback has been shared about Everglades Farm?

Many gardeners, like Larry Dowdell, have shared positive experiences with Everglades Farm, highlighting prompt delivery and accurate product descriptions.

What are some essential growing conditions for a Persian lime tree?

Essential growing conditions include ample sunlight, well-draining soil, and frost protection.

Back to blog

Leave a comment

Please note, comments need to be approved before they are published.